
Analisi Dati e Statistica, 2025–26
![]()
Università di Trento, Dipartimento di Ingegneria Industriale
Ultimo aggiornamento: 18/02/2026
La Statistica Descrittiva serve a descrivere il comportamento di variabili aleatorie
Una variabile stocastica è una variabile che assume valori casuali ad ogni osservazione, cioè tali per cui non è possibile prevedere il valore esatto della prossima osservazione, nemmeno conoscendo le osservazioni precedenti
La misurazione è il processo che porta alla valutazione oggettiva del misurando. Il risultato di una misurazione è chiamato misura
Le variabili stocastiche sono di particolare interesse per l’ingegneria e per l’industria in genere, dato che ogni misurazione produce, come risultato, un valore che ha un contenuto casuale ed è quindi rappresentabile come una variabile stocastica
A sua volta, il contributo casuale ad una misura è chiamato incertezza
Dato che ogni attività produttiva è indissolubilmente legata a delle misurazioni, è quindi evidente quanto sia fondamentale trattare in maniera coerente e robusta i contributi casuali alle misure


In altre parole, la componente stocastica di una misura è affetta da un effetto scala: tanto più grande è il rapporto tra il valore medio misurato e la variabilità tipica dello strumento (cioè la sua precisione), tanto meno sarà apprezzabile l’effetto di casualità
È quindi essenziale definire in maniera precisa ed efficace concetti intuitivi come variabilità e valore medio che abbiamo sopra espresso
In statistica, una popolazione è un insieme di valori, oggetti o eventi di interesse per una qualche analisi o esperimento.
Per studiare la statura dei residenti nella città di Trento, la popolazione di interesse è l’intero insieme degli abitanti di Trento.
Per studiare il comportamento meccanico della lega d’Alluminio prodotta da un certo impianto, la popolazione di interesse può essere l’intera quantità di lega prodotta da un certo lotto di materia prima
Ma per studiare anche gli effetti di variabilità delle materie prime (tra un lotto e l’altro), delle condizioni ambientali, ecc., sarebbe più opportuno definire come popolazione un insieme più ampio
Quindi spesso la definizione della popolazione di interesse è arbitraria
Quindi:
la definizione della popolazione dipende dall’obiettivo dell’analisi
la dimensione di una popolazione è generalmente molto ampia e potenzialmente non limitata
di conseguenza è spesso impraticabile considerare l’intera popolazione
si lavora quindi su sottoinsiemi estratti casualmente dalla popolazione, chiamati campioni
essendo estratti casualmente, i campioni approssimano la popolazione, tanto meglio quanto più sono numerosi
Osservando una popolazione possiamo identificare un valore centrale e una variabilità
Il valore centrale è chiamato valore atteso e la variabilità è chiamata varianza
Valore atteso:
per v.a. discrete: \(\mu = E(x) := \sum_{i = 1}^N x_i p(x_i)\)
per v.a. continue: \(\mu = E(x) := \int_{-\infty}^{+\infty} x f(x)~\mathrm{d}x\)
Varianza:
dove \(E()\) e \(V()\) sono gli operatori valore atteso e varianza, rispettivamente; \(x_i\) (e \(x\)) è la generica osservazione della v.a., e \(p(x_i)\) e \(f(x)\) sono la probabilità e la densità di probabilità di riscontrare un dato valore
Le proprietà di una popolazione si indicano con lettere greche: \(\mu\) e \(\sigma^2\)
NOTA: Risulta \(\sigma^2 = E\left[(x-\mu)^2\right]\)
Probabilità (o frequenza): per una v.a. discreta, corrisponde al rapporto tra il numero di osservazioni di un dato valore e il numero totale di osservazioni
Densità di probabilità: per una v.a. continua, la probabilità di riscontrare esattamente un dato valore è nulla, quindi ci si riferisce ad una probabilità di riscontrare un valore all’interno di un dato intervallo. La densità di probabilità è la derivata di tale valore

Inoltre, si noti che probabilità e frequenza devono sommare a 1: rispettivamente: \[ \begin{array}{l} \sum_i p(x_i) = 1 \\ \int_{-\infty}^\infty f(x)~\mathrm{d}x = 1 \end{array} \]
Questo perché ovviamente la probabilità di riscontrare un qualsiasi valore deve essere certa, cioè 1
Gli operatori valore atteso e varianza godono delle seguenti proprietà:
\[ \begin{array}{l} E(c)&=&c\\ E(x)&=&\mu\\ E(cx)&=&cE(x)=c\mu\\ V(c)&=&0\\ V(x)&=&\sigma^2\\ V(cx)&=&c^2V(x)=c^2\sigma^2\\ E(x+y)&=&E(x)+E(y)=\mu_x+\mu_y\\ \mathrm{Cov}(x,y)&=&E[(x-\mu_x)(y-\mu_y)]\\ V(x+y)&=&V(x)+V(y)+2\textrm{ Cov}(x,y)\\ V(x-y)&=&V(x)+V(y)-2\textrm{ Cov}(x,y) \end{array} \]
dove \(c\) indica una costante
L’operatore covarianza è un indice di quanto due variabili stocastiche siano interdipendenti
Più utile della covarianza (che non è limitata) è la correlazione che ha il vantaggio di essere compresa nell’intervallo \([-1,1]\):
\[ \mathrm{Corr}(x, y) = \frac{E[(x-\mu_x)(y-\mu_y)]}{\sigma_x\sigma_y} = \frac{\mathrm{Cov}(x,y)}{\sigma_x\sigma_y} \]
Covarianza e correlazione sono anche indicate come \(\sigma_{xy}^2\) e \(\rho_{xy}\), rispettivamente.
Una popolazioni può essere eccessivamente numerosa per essere analizzata direttamente
Quindi si analizzano dei sottoinsiemi ottenuti per campionatura, cioè estrazione casuale
L’estrazione casuale di un campione sufficientemente grande non altera le proprietà di distribuzione della popolazione
Da una popolazione di \(N\) elementi è possibile estrarre un numero di campioni di dimensione \(n\) differenti descritto dal coefficiente binomiale: \[\binom{N}{n}=\frac{N!}{(N-n)!n!},~N>n\]
Per ogni proprietà della popolazione è possibile definire uno stimatore, o statistica, costruito sul campione
Si definiscono media e varianza campionarie
\[ \begin{eqnarray} \bar x &=& \frac{1}{n}\sum_{i=1}^n x_i\\ S^2 &=& \frac{\sum_{i=1}^n (x_i - \bar x)^2}{n-1} \end{eqnarray} \]
Un particolare valore assunto da uno stimatore è detto stima
Al posto della varianza \(S^2\) si usa spesso la deviazione standard \(S\) (stesse unità di misura)
Dato che ogni campione è estratto casualmente, ogni stima è una variabile aleatoria
Più grande è il campione, più la stima si avvicina alla proprietà corrispondente: si ha convergenza in distribuzione
Valore atteso della media:
\[ \begin{eqnarray} \mathrm E(\bar x) &=& \mathrm E(\frac{x_1+x_2+\dots+x_n}{n}) = \frac{1}{n}\left[\mathrm E(x_1+x_2+\dots+x_n) \right]\\ &=& \frac{1}{n}\left[\mathrm E(x_1)+\mathrm E(x_2)+\dots+\mathrm E(x_n) \right] = \frac{1}{n} n\mathrm E(x) \\ \mathrm E(\bar x)&=& \mu \end{eqnarray} \]
Varianza della media:
\[ \begin{eqnarray} \mathrm V(\bar x) &=& \mathrm V(\frac{x_1+x_2+\dots+x_n}{n}) = \frac{1}{n^2}\left[\mathrm V(x_1+x_2+\dots+x_n) \right]\\ &=& \frac{1}{n^2}\left[\mathrm V(x_1)+\mathrm V(x_2)+\dots+\mathrm V(x_n) \right] = \frac{n\mathrm V(x)}{n^2} = \frac{\mathrm V(x)}{n} \\ \mathrm V(\bar x) &=& \frac{\sigma^2}{n} \end{eqnarray} \]
I gradi di libertà di una statistica (GdF o DoF) sono il numero di elementi indipendenti che compaiono nella sua definizione. Dalla definizione della varianza risulta che
\[ \sigma^2=E\left(\frac{\sum(x_i - \bar x)^2}{n-1}\right)=E\left(\frac{SS}{\nu}\right) \]
Cioè la varianza è il valore atteso della somma quadratica (Sum of Squares) divisa per il suo numero di gradi di libertà \(\nu\), cioè di elementi indipendenti.
Che questi ultimi siano \(n-1\) è dimostrato dalla seguente relazione: \[ \sum_{i=1}^n(x_i-\bar x) = \sum_{i=1}^n(x_i)-n\bar x=:0 \] quindi non tutti gli \(n\) elementi nella definizione di \(SS\) possono essere indipendenti, dato che il valore di uno di essi è prevedibile dai restanti \(n-1\) grazie alla definizione di \(\bar x\)
Date due v. a. \(x\) e \(y\) di cui si considerano due campioni, sia \(\sigma_{xy}=-7.52\). Allora:
Da una stessa popolazione estraggo una serie di campioni di 16 elementi e una seconda serie di campioni di 64 elementi. Considerando la varianza delle due medie campionarie:
Valore atteso e varianza non sono le uniche due proprietà di una popolazione.
Due popolazioni possono avere gli stessi parametri valore atteso e varianza ma avere forme differenti. La forma di una popolazione si chiama distribuzione

Distribuzioni discrete

Distribuzioni continue

Un processo di Bernoulli è una serie di \(n\) eventi con risultati \(z_1, z_2, \dots, z_n\) tali per cui:
La distribuzione binomiale descrive la probabilità di ottenere \(x\in[0, n]\) successi in \(n\) eventi


È la distribuzione di probabilità di ottenere in un processo di Bernoulli un successo dopo \(x \in \mathbb{N}^+\) fallimenti


Si dice che \(x\sim\mathrm{Norm}(\mu,\sigma^2)\) oppure \(x\sim\mathcal{N}(\mu,\sigma^2)\) quando la PDF è: \[ f(x) =\frac{1}{\sigma \sqrt{2 \pi}}e^{-\frac{1}{2}\left[\frac{x-\mu}{\sigma}\right]^2} \]
Momenti: coincidono con i due parametri \(\mu\) e \(\sigma^2\)
Se \(x\sim\mathcal{N}(\mu, \sigma^2)\) allora \[ \frac{x-\mu}{\sigma}\sim\mathcal{N}(0,1) \] e la distribuzione \(\mathcal{N}(0,1)\) è detta normale standard.

Teorema
Se \(x_1, x_2, \dots,x_n\) sono \(n\) variabili aleatorie indipendenti e identicamente distribuite (IID) con \(E(x_i)=\mu\) e \(V(x_i)=\sigma^2~~\forall i=1,2,\dots,n\) (entrambi finiti), e \(y=x_1+x_2+\dots+x_n\), allora: \[ z_n=\frac{y-n\mu}{\sqrt{n\sigma^2}} \] approssima una distribuzione \(\mathcal{N}(0,1)\), nel senso che se \(F_n(z)\) è la funzione di distribuzione di \(z_n\) e \(\Phi(z)\) è la funzione di distribuzione di \(\mathcal{N}(0,1)\), allora: \[ \lim_{n\rightarrow+\infty}\frac{F_n(z)}{\Phi(z)}=1 \]
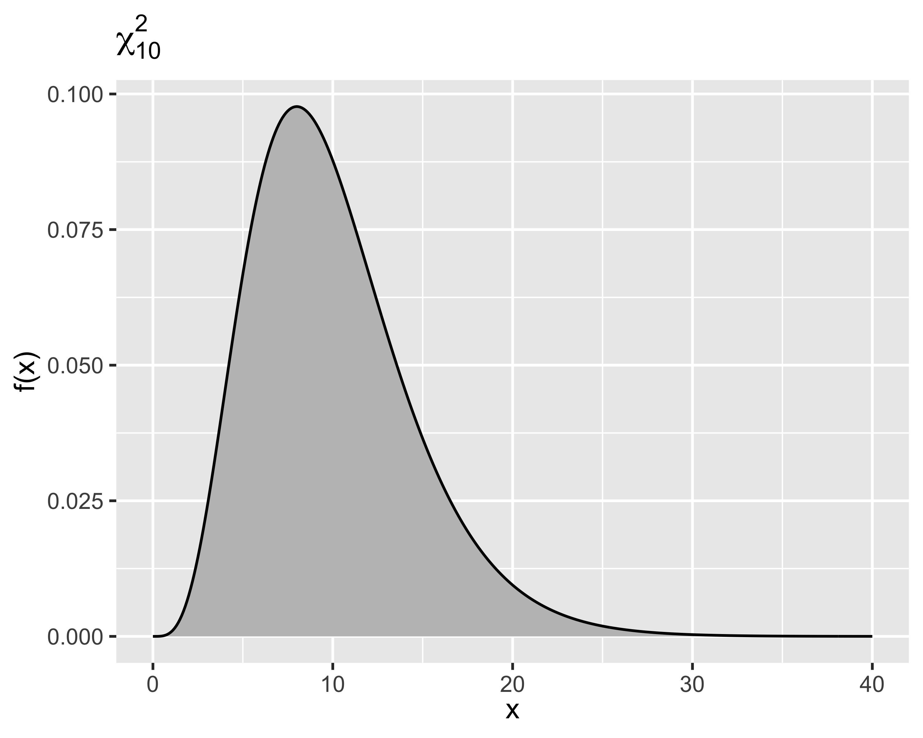
Considerando la somma quadratica di un campione di \(k\) elementi \(y_i\), ciascuno proveniente da una distribuzione \(\mathcal{N}(\mu, \sigma^2)\), risulta che: \[ \frac{(y_i-\bar y)}{\sigma}\sim \mathcal{N}(0,1)~~\forall i=1,2,\dots,k \] e quindi: \[ \frac{\mathit{SS}}{\sigma^2}=\frac{\sum_{i=1}^k(y_i-\bar y)^2}{\sigma^2} \sim \mathcal{X}^2_{k-1} \]

Siano due v.a. \[ z\sim\mathcal{N}(0,1),~x\sim\mathcal{X}^2_k \] allora la loro combinazione \[ x=\frac{z}{\sqrt{x/k}} \] è distribuita come una T di Student
Si dice che \(x\sim\mathrm{T}_k\) oppure \(x\sim\mathcal{T}_k\) quando la PDF è: \[ f(x)=\frac{\Gamma\left((k-1)/2\right)}{\sqrt{k\pi}\Gamma(k/2)}\frac{1}{((x^2/k)+1)^{(k+1)/2}} \]
Momenti: \[ \mu = 0,~~~ \sigma^2=k/(k-2) \]
La T di Student è un caso particolare della \(\mathcal{N}(0,1)\): \[ \lim_{k\rightarrow+\infty}t_k=\mathcal{N}(0,1) \] La convergenza è molto rapida: già per \(k>30\) la differenza tra le due funzioni di distribuzione diventa trascurabile

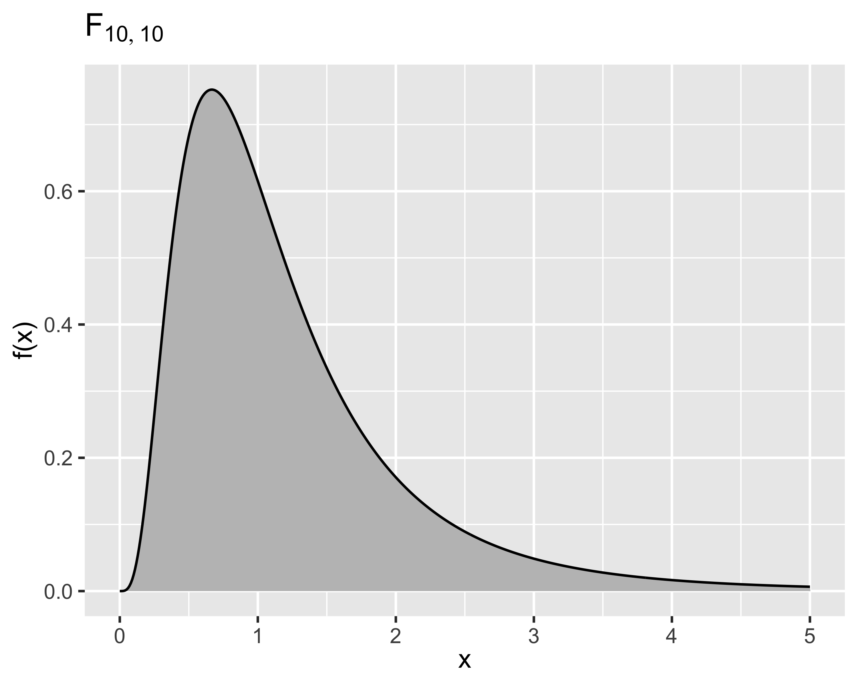
Siano due v.a. \[ x_u\sim\mathcal{X}^2_u,~~~x_v\sim\mathcal{X}^2_v \] e si definisce \(x\) come: \[x=\frac{x_u/u}{x_v/v}\] allora \(x\) è una v.a. distribuita come una F di Snedecor
Si dice che \(x\sim\mathrm{F}_{u,v}\) oppure \(x\sim\mathcal{F}_{u,v}\) quando la PDF è: \[ f(x)=\frac{\Gamma\left(\frac{u+v}{2}\right)\left(\frac{u}{v}\right)^{u/2}x^{(u/2)-1}}{\Gamma\left( \frac{u}{2} \right)\Gamma\left( \frac{v}{2} \right) \left(\frac{u}{v}x+1\right)^{(u+v)/2}} \]
Momenti: \[ \mu = \frac{v}{v-2},~~~\sigma^2=\frac{2v^2(u+v-2)}{u(v-2)^2(v-4)} \]

Una distribuzione è descritta da tre funzioni, tra loro correlate:
Nel gioco del lotto, la probabilità di vincere giocando sempre gli stessi numeri:
Quali di queste affermazioni sono corrette:
Studia le operazioni di inferenza, cioè ricavare informazioni sulla popolazione a partire da un suo campione
Un test di ipotesi può avere due tipi di errore:
Lo scopo della statistica inferenziale è associare una probabilità a questi errori
| Ipotesi nulla | vera | falsa |
|---|---|---|
| accettata | OK | Errore tipo II |
| rifiutata | Errore tipo I | OK |
La probabilità di un Errore di tipo I è \(\alpha\), la probabilità di un Errore di tipo II è \(\beta\).
Il valore \(1-\beta\) è la potenza \(P\) del test

Ovviamente la risposta è probabilistica: posso solo associare una probabilità d’errore \(\alpha\) al test di ipotesi \[ \begin{eqnarray} H_0:~&\mu_1 = \mu_2 \\ H_1:~&\mu_1 \neq \mu_2 \\ \end{eqnarray} \]

Per i due campioni \(y_{1,i}\) e \(y_{2,i}\) è possibile definire la variabile: \[ t_0 = \frac{\bar{y_2} - \bar{y_1}}{S_p\sqrt{\frac{1}{n_1} + \frac{1}{n_2} }} \] dove \(S_p^2\) è chiamata varianza comune (pooled variance) e vale: \[ S_p^2 = \frac{(n_1-1)S_1^2 + (n_2-1)S_2^2}{n_1+n_2-2} \] La \(t_0\) è il rapporto tra una v.a. normale al numeratore e una v.a. \(\chi^2\) al denominatore. Di conseguenza è essa stessa una v.a. ed è definita come una T di Student.
Il numero di gradi di libertà è lo stesso della \(\chi^2\) ed è \(n_1+n_2-2\)
\(t_0\) è detta statistica di test e vale che \(t_0\sim t_{n_1+n_2-2}\)
È evidente che casi come C1 vs. C3 nel grafico precedente avranno un valore di \(|t_0|\) più alto che casi come C1 vs. C2 (rapporto tra distanza e varianza)
Ma data una coppia di campioni provenienti dalla stessa popolazione la probabilità di valori elevati di \(|t_0|\) è molto bassa
Dato che conosciamo la distribuzione di \(t_0\) possiamo quindi calcolare la probabilità di riscontrare un dato valore assumendo che valga \(H_0\)
In altre parole, la probabilità di sbagliare rifiutando \(H_0\) quando essa è vera è pari alla probabilità di riscontrare un valore pari o superiore a \(t_0\) nella distribuzione di Student
In realtà, il segno di \(t_0\) è arbitrario, quindi bisogna verificare la probabilità di riscontrare un valore esterno all’intervallo \([-|t_0|, |t_0|]\)
In definitiva, la probabilità di un errore di tipo I nel test di Student risulta: \[ p\mathrm{-value} = 2\mathrm{CDF}^+_t(|t_0|,n_1+n_2-2) \] dove \(\mathrm{CDF}^{+}_{t}\) è la distribuzione cumulata, coda alta, di una T di Student con \(n_1+n_2-2\) g.d.l, e dove il fattore 2 tiene in considerazione l’ultimo punto della pagina precedente
La probabilità d’errore di un qualunque test statistico è chiamata p-value
Spesso nei test statistici si accetta o rifiuta \(H_0\) sulla base di una soglia di probabilità d’errore di tipo I, indicata con \(\alpha\)
Il valore di soglia si calcola mediante la funzione quantile e si rifiuta \(H_0\) quando: \[ |t_0| \geq t_{0,\mathrm{max}} = t_{\alpha/2, n_1+n_2-2} \] dove \(t_{\alpha/2, n_1+n_2-2}\) è appunto la funzione quantile, coda alta, della T di Student valutata per la probabilità \(\alpha/2\) e per \(n_1+n_2-2\) g.d.l.

Note:
In assenza dei calcolatori, il Test di Student veniva effettuato predeterminando \(\alpha\) e decidendo se rifiutare \(H_0\) sulla base della tabella dei quantili:
| dof | 0.1 | 0.05 | 0.025 | 0.01 | 0.005 | 0.0025 | 0.001 |
|---|---|---|---|---|---|---|---|
| 1 | 3.078 | 6.314 | 12.706 | 31.821 | 63.657 | 127.321 | 318.309 |
| 2 | 1.886 | 2.920 | 4.303 | 6.965 | 9.925 | 14.089 | 22.327 |
| 3 | 1.638 | 2.353 | 3.182 | 4.541 | 5.841 | 7.453 | 10.215 |
| 4 | 1.533 | 2.132 | 2.776 | 3.747 | 4.604 | 5.598 | 7.173 |
| 5 | 1.476 | 2.015 | 2.571 | 3.365 | 4.032 | 4.773 | 5.893 |
| 6 | 1.440 | 1.943 | 2.447 | 3.143 | 3.707 | 4.317 | 5.208 |
| 7 | 1.415 | 1.895 | 2.365 | 2.998 | 3.499 | 4.029 | 4.785 |
| 8 | 1.397 | 1.860 | 2.306 | 2.896 | 3.355 | 3.833 | 4.501 |
| 9 | 1.383 | 1.833 | 2.262 | 2.821 | 3.250 | 3.690 | 4.297 |
| 10 | 1.372 | 1.812 | 2.228 | 2.764 | 3.169 | 3.581 | 4.144 |
| dof | 0.1 | 0.05 | 0.025 | 0.01 | 0.005 | 0.0025 | 0.001 |
|---|---|---|---|---|---|---|---|
| 11 | 1.363 | 1.796 | 2.201 | 2.718 | 3.106 | 3.497 | 4.025 |
| 12 | 1.356 | 1.782 | 2.179 | 2.681 | 3.055 | 3.428 | 3.930 |
| 13 | 1.350 | 1.771 | 2.160 | 2.650 | 3.012 | 3.372 | 3.852 |
| 14 | 1.345 | 1.761 | 2.145 | 2.624 | 2.977 | 3.326 | 3.787 |
| 15 | 1.341 | 1.753 | 2.131 | 2.602 | 2.947 | 3.286 | 3.733 |
| 16 | 1.337 | 1.746 | 2.120 | 2.583 | 2.921 | 3.252 | 3.686 |
| 17 | 1.333 | 1.740 | 2.110 | 2.567 | 2.898 | 3.222 | 3.646 |
| 18 | 1.330 | 1.734 | 2.101 | 2.552 | 2.878 | 3.197 | 3.610 |
| 19 | 1.328 | 1.729 | 2.093 | 2.539 | 2.861 | 3.174 | 3.579 |
| 20 | 1.325 | 1.725 | 2.086 | 2.528 | 2.845 | 3.153 | 3.552 |
Ad esempio, per un campione con 8 g.d.l. e \(\alpha=0.1\) risulta un valore critico di \(t_0=1.86\): ogni valore di \(t_0\) calcolato superiore a tale valore (in modulo) comporta il rifiuto di \(H_0\) con una probabilità d’errore inferiore al 10%
Il test di Student sopra visto vale per il caso più generico. Esistono varianti del test per le seguenti condizioni, che possono combinarsi per dare luogo a 4 diversi test:
Inoltre, nel caso di test a due campioni è possibile assumere che i campioni siano omoschedastici oppure no
\[ \begin{eqnarray} H_0:~& \mu = \mu_0 \\ H_1:~& \mu \neq \mu_0 \end{eqnarray} \]
\[ t_0 = \frac{\mu_0 - \bar y}{S/\sqrt{n}} \]
\[ \begin{eqnarray} H_0:~& \mu_1 = \mu_2 \\ H_1:~& \mu_1 \gtrless \mu_2 \end{eqnarray} \]
\[ \begin{eqnarray} t_0 &\gtrless& \pm t_{\alpha, k} \\ p\textrm{-value} &=& CDF_t^{\pm}(t_0, k) \end{eqnarray} \]
Nota: il test a un lato, a pari valore di \(t_0\), ha una soglia di rifiuto di \(H_0\) più bassa, ed è quindi più potente
Il test a due campioni sopra visto assume che i due campioni siano omoschedastici. Se non lo sono, è necessario rivedere la definizione di \(t_0\) come segue (Test di Welch): \[ t_0 = \frac{\bar{y_1} - \bar{y_2}}{\sqrt{S_1^2/n_1 + S_2^2/n_2}};~~~\nu=\frac{(S_1^2/n_1 + S_2^2/n_2)^2}{\frac{(S_1^2/n_1)^2}{n_1-1}+\frac{(S_2^2/n_2)^2}{n_2-1}} \] L’ipotesi di omoschedasticità va preliminarmente verificata con un test della varianza: \[ \begin{eqnarray} H_0 :~& \sigma^2_1 = \sigma^2_2 \\ H_1 :~& \sigma^2_1 \neq \sigma^2_2 \end{eqnarray},~~~F_0=\frac{S^2_1}{S^2_2}\sim\mathcal{F}_{n_1-1, n_2-1} \] Cioè se il p-value associato a \(F_0\) è piccolo, si assume che i campioni non siano omoschedastici e quindi si effettua il test di Welch; altrimenti vale il test di Student
Nel caso di test di Student a due campioni, quando essi hanno la stessa dimensione e sono raccolti due a due in condizioni molto simili, è opportuno accoppiarli e effettuare il test di Student accoppiato
Ogni misura è esprimibile come: \[ y_{ij}=\mu_i+\beta_j+\varepsilon_{ij};\hspace{9pt} \left\{ \begin{array}{l}i=1,2\\j=1,2,\dots ,n\end{array} \right. \] Se definisco \(d_j=y_{1j} - y_{2j}\), ricordando le proprietà dell’operatore \(E(\cdot)\), risulta \(\mu_d = \mu_1 - \mu_2\). Quindi posso riformulare una coppia di ipotesi equivalenti: \[ \begin{eqnarray} H_0 :~& \mu_d = 0 \\ H_1 :~& \mu_d \neq 0 \end{eqnarray} \] Quindi il test accoppiato è un test a un campione, con il vantaggio che gli effetti casuali tra coppie di osservazioni non influiscono sul risultato del test
Dato parametro ignoto \(\vartheta\), vogliamo definire due statistiche \(\color{darkred}{L}\) e \(\color{green}{U}\), tali per cui la probabilità: \(P(\color{darkred}L\color{darkblue}\leq\vartheta\leq \color{green}U\color{darkblue})= 1-\alpha\). In questo caso l’intervallo \([L,U]\) è detto intervallo di confidenza per il parametro \(\vartheta\).
Consideriamo un T-test ad un campione. Sappiamo che: \[ t_0=\frac{\bar x - \mu}{S/\sqrt{n}}\sim t_{n-1} \] Se \(c\) è \(t_{\alpha/2, n-1}\), allora, per definizione: \(P(-c\leq t_0\leq c) = 1-\alpha\)
Sostituendo \(t_0\) otteniamo: \[ P(\color{darkred}{\bar x - cS/\sqrt{n}}\color{darkblue} \leq \mu \leq \color{green}\bar x + cS/\sqrt{n}\color{darkblue}) = 1-\alpha \]
In pratica, significa che il valore atteso della popolazione (che è ignoto!) ha la probabilità \(1-\alpha\) di ricadere nell’intervallo \([\bar x - cS/\sqrt{n}, \bar x + cS/\sqrt{n}]\), detto di confidenza
Se il \(\mu_0\) del corrispondente test sta al di fuori dell’intervallo di confidenza, allora possiamo rifiutare \(H_0\) con un errore inferiore a \(\alpha\).
Per un test a due campioni risulta: \[ P\left( -t_{\alpha/2,n_1+n_2-2}\leqslant\frac{(\bar y_1-\bar y_2)-(\mu_1-\mu_2)}{S_p\sqrt{\frac{1}{n_1}+\frac{1}{n_2}}}\leqslant t_{\alpha/2,n_1+n_2-2} \right)=1-\alpha \] Quindi l’intervallo di confidenza \([L,U]\) è definito da: \[ \left[(\bar y_1-\bar y_2)-t_{\alpha/2,n_1+n_2-2}S_p\sqrt{\frac{1}{n_1}+\frac{1}{n_2}},~ (\bar y_1-\bar y_2)+t_{\alpha/2,n_1+n_2-2}S_p\sqrt{\frac{1}{n_1}+\frac{1}{n_2}}~\right] \]
La potenza di un test statistico è la probabilità di rifiutare l’ipotesi nulla quando essa è falsa, cioè \(1-\beta\). È l’affidabilità del test. Essa dipende ovviamente dalla dimensione dei campioni. È possibile calcolare le curve di potenza per diverse dimensioni dei campioni e per diverse dimensioni di dello scarto relativo \(\delta =(\mu_1 - \mu_2) / \sigma\).

Ho due campioni di dati, uno con \(n_1=10\), \(\bar y_1 = 13.59213\), \(S_1=4.33921\) e l’altro con \(n_2=10\), \(\bar y_2 = 10.30381\), \(S_2=2.24028\). Voglio confrontare le medie dei due campioni con un test di Student, assumendo \(\alpha=0.05\):
Usare il riquadro sottostante per risolvere l’esercizio precedente (provare anche con la tabella dei quantili)
Nota: la radice quadrata si ottiene con sqrt(x), l’elevamento a potenza con x^y.
La raccolta dei dati relativi ad un campione può essere affetta da errori:
Questi errori ovviamente hanno un’elevata probabilità di non concordare con il resto dei dati, cioè di essere troppo lontani dalla media in rapporto alla varianza tipica del processo.
Questi errori sono chiamati anomalie ed è buona norma identificarli ed eliminarli immediatamente dopo aver concluso la raccolta dei dati
Il più comune metodo grafico per individuare le anomalie è il box-plot

Non è un vero test ma un criterio in base al quale eliminare il punto più lontano dalla media (uno solo!)
Dati \(\left<x_1, x_2,\dots,x_n\right>\) con distribuzione normale, si calcola la massima differenza assoluta \(s_0=\underset{i=1,\dots,n}{\max}\left(\frac{|x_i - \bar x|}{S_x}\right)\)
Per via della normalità degli \(x_i\) è evidente che \(|x_i-\bar x|/S_x\sim\mathcal{N}(0,1)\). Possiamo quindi calcolare la probabilità di un valore maggiore o uguale a \(s_0\) dalla funzione di ripartizione, coda superiore: \[ P_s=\mathrm{CDF}_{\mathcal{N}}^+(s_0) \] Su \(n\) osservazioni normali ci aspettiamo \(nP_s\) valori più grandi di \(s_0\). Quindi, se risulta \(nP_s < 0.5\), mentre noi abbiamo un punto sospetto, allora possiamo scartare l’anomalia
Il test di Grubb è un vero e proprio test statistico, basato su una coppia di ipotesi (\(H_1\) porta allo scarto della sospetta anomalia), su una statistica di test e sul calcolo di un p-value.
In breve: \[ \begin{eqnarray} G_0 &=& \frac{\underset{i=1,\dots,n}{\max}|y_i-\bar y|}{S_x}\\ G_0 &>& \frac{n-1}{n}\sqrt{\frac{t^2_{\alpha/(2n),n-2}}{n-2+t^2_{\alpha/(2n),n-2}}} \Rightarrow \neg H_0 \end{eqnarray} \]
I test visti fin qui assumono sempre che i campioni su cui si opera derivino da una distribuzione normale, per quanto a parametri incogniti
Prima di effettuare un qualsiasi test, quindi, è necessario verificare l’ipotesi di normalità
Come per l’analisi delle anomalie, anche in questo caso è possibile utilizzare sia metodi grafici che test statistici
In generale, i test statistici sono sempre preferibili, perché


Per il numero di canne, o bin, si usa la formula di Sturges: \(K = \lceil\log_2 n \rceil + 1\) o la formula di Scott: \(h=3.49 s / \sqrt[3]{n}\) (\(h\) è l’ampiezza della canna)
Tabella campionaria:
| i | x | f | q |
|---|---|---|---|
| 1 | -1.540 | 0.061 | -1.547 |
| 2 | -0.929 | 0.159 | -1.000 |
| 3 | -0.326 | 0.256 | -0.655 |
| 4 | -0.295 | 0.354 | -0.375 |
| 5 | -0.006 | 0.451 | -0.123 |
| 6 | 0.415 | 0.549 | 0.123 |
| 7 | 1.263 | 0.646 | 0.375 |
| 8 | 1.272 | 0.744 | 0.655 |
| 9 | 1.330 | 0.841 | 1.000 |
| 10 | 2.405 | 0.939 | 1.547 |

La colonna x sono le osservazioni ordinate; la ripartizione dei punti, colonna f, è corretta con la formula di Bloom: \(f=(1-3/8)/(n+1-3/4)\); la colonna q rappresenta i quantili normali standard di f.
La diagonale sul grafico passa per i due punti del primo e terzo quartile
È un test statistico per verificare l’ipotesi nulla che un dato campione provenga da una data (a scelta!) distribuzione
Raggruppiamo \(\left<x_1, x_2, \dots, x_n\right>\) in \(k\) classi, t.c ogni classe abbia almeno 4–5 elementi. La largezza di ciascun intervallo può essere diversa
Sia \(O_i,~i=1,2,\dots,k\) il numero di osservazioni in ogni classe, e \(E_i\) il numero di osservazioni attese (expected) in ogni classe per la distribuzione ipotizzata
Le differenze tra \(O_i\) e \(E_i\) saranno tanti più grandi quanto più varrà \(H_1\). Quindi si definisce la statistica di test:
\[ X_0^2 = \sum_{i=1}^k \frac{(O_i-E_i)^2}{E_i} \sim \chi_{k-p-1}^2 \] dove \(p\) è il numero di parametri della distribuzione ipotizzata (2 per la normale)
Tra i test di normalità è quello con la potenza maggiore per un dato livello di significatività
La statistica di test è basata su una distribuzione anonima e nota solo numericamente
Per campioni sufficientemente grandi, il test è così potente da evidenziare anche piccole deviazioni dalla normalità, dovute ad esempio a anomalie. In questi casi è opportuno accompagnarlo con un grafico Quantile-Quantile per discriminare questi effetti

Esiste un test di correlazione di Pearson che fornisce un p-value associato all’ipotesi alternativa che i due campioni siano correlati.
Il Test di Student considera un unico fattore con uno o due livelli.
Cosa succede se abbiamo più di due livelli o più di un fattore?
Esempio: resistenza a trazione di un filato in funzione della percentuale di fibre di cotone (fattore quantitativo)
| % Cotone | #1 | #2 | #3 | #4 | #5 |
|---|---|---|---|---|---|
| 15 | 7 | 7 | 15 | 11 | 9 |
| 20 | 12 | 17 | 12 | 18 | 18 |
| 25 | 14 | 18 | 18 | 19 | 19 |
| 30 | 19 | 25 | 22 | 19 | 23 |
| 35 | 7 | 10 | 11 | 15 | 11 |

La domanda è: i trattamenti producono variazioni di resa statisticamente significative?
Ogni singolo valore di resa può essere espresso come (modello delle medie): \[ y_{ij}=\mu_i+\varepsilon_{ij},~~\left\{\begin{array}{rcl} i &=& 1, 2, \dots, a \\ j &=& 1, 2, \dots, n \end{array}\right. \] dove \(i\) sono i trattamenti, \(j\) sono le ripetizioni, \(\varepsilon_{ij}\) sono i residui, cioè la componente puramente stocastica e a media nulla della variabile aleatoria \(y_{ij}\), mentre \(\mu_i\) è la componente deterministica
Possiamo separare \(\mu_i = \mu + \tau_i\), dove \(\tau_i\) è il contributo del trattamento alla media complessiva \(\mu\) (modello degli effetti): \[ y_{ij}=\mu + \tau_i+\varepsilon_{ij},~~\left\{\begin{array}{rcl} i &=& 1, 2, \dots, a \\ j &=& 1, 2, \dots, n \end{array}\right. \]
\[ \begin{eqnarray} H_0&:&~\mu_1=\mu_2=\dots =\mu_a \\ H_1&:&~\mu_i\neq\mu_j~~~\textrm{per almeno una coppia }(i, j) \end{eqnarray} \]
\[ \begin{eqnarray} H_0&:&~\tau_1=\tau_2=\dots =\tau_a = 0 \\ H_1&:&~\tau_i\neq0~~~\textrm{per almeno un }i \end{eqnarray} \]
Definizioni:
\[ \begin{eqnarray} y_{i.}&=&\sum_{j=1}^n y_{ij},~\bar y_{i.}=y_{i.}/n,~i=1, 2, \dots, a \\ y_{..}&=&\sum_{i=1}^a\sum_{j=1}^n y_{ij},~\bar y_{..}=y_{..}/N,~N=na \end{eqnarray} \]
Considerando che: \[ SS_T=\sum_{i=1}^a\sum_{j=1}^n (y_{ij}-\bar y_{..})^2 = \sum_{i=1}^a\sum_{j=1}^n [(\bar y_{i.}-\bar y_{..})+(y_{ij}-\bar y_{i.})]^2 \]
ovvero:
\[ SS_T= n\sum_{i=1}^a(\bar y_{i.}-\bar y_{..})^2 + \sum_{i=1}^a\sum_{j=1}^n (y_{ij}-\bar y_{i.})^2 + 2\sum_{i=1}^a\sum_{j=1}^n(\bar y_{i.}-\bar y_{..})(y_{ij}-\bar y_{i.}) \]
e siccome \(\sum_{j=1}^n (y_{ij}-\bar y_{i.})=y_{i.}-n\bar y_{i.}=0\), ne consegue che la \(SS_T\) può essere decomposta come:
\[ SS_T=\sum_{i=1}^a\sum_{j=1}^n (y_{ij}-\bar y_{..})^2=n\sum_{i=1}^a(\bar y_{i.}-\bar y_{..})^2 + \sum_{i=1}^a\sum_{j=1}^n (y_{ij}-\bar y_{i.})^2=SS_{tr}+SS_E \]
Abbiamo decomposto la \(SS_T\) (che è parente stretta della varianza) nelle somme quadratiche medie:
Ricordando quanto detto nella definizione della distribuzione \(\mathcal{X}^2\):
\[ \frac{\mathit{SS}}{\sigma^2}=\frac{\sum_{i=1}^n(y_i-\bar y)^2}{\sigma^2} \sim \mathcal{X}^2_{n-1} \]
risulta che:
\[ \sum_{i=1}^{a}\sum_{j=1}^{n}\frac{(y_{ij}-\bar y_{..})^2}{\sigma^2} = \frac{SS_T}{\sigma^2} \sim \chi^2_{N-1},~~~\frac{SS_E}{\sigma^2} \sim \chi^2_{N-a},~~~\frac{SS_{tr}}{\sigma^2} \sim \chi^2_{a-1} \]
\[ F_0 = \frac{SS_{tr}/(a-1)}{SS_E/(N-a)}=\frac{MS_{tr}}{MS_E} \sim F_{a-1,N-a} \] Dove \(MS_\cdot\) sono dette somme quadratiche medie
Sulla base dell’ultima equazione possiamo calcolare il p-value associato all’ipotesi \(H_1\): per valori piccoli possiamo affermare che almeno un trattamento ha effetto statisticamente significativo
La definizione di \(F_0\) presuppone che \(MS_{tr}\) e \(MS_E\) siano indipendenti. Dato che sono il risultato della decomposizione di \(SS_T\) in \(SS_{tr}+SS_E\), ciò non è scontato. Vale però il teorema:
Teorema
Siano \(Z_i\sim \mathcal{N}(0,1),~i=1,2,\dots,\nu\) campioni indipendenti, con \(\sum_{i=1}^\nu Z_i^2=Q_1+Q_2+\dots+Q_s\) dove \(s\leqslant \nu\) e \(Q_i\) ha \(\nu_i\) gradi di libertà (\(i=1, 2,\dots,s\)).
Allora, \(Q_1,Q_2,\dots,Q_s\) sono variabili casuali indipendenti distribuite come \(\mathcal{X}^2\) con \(\nu_1,\nu_2,\dots,\nu_s\) gradi di libertà, se e soltanto se \[ \nu=\nu_1+\nu_2+\dots+\nu_s \]
Siccome \((N-a)+(a-1)=(N-1)\), consegue che \(SS_{tr}/\sigma^2\) e \(SS_E/\sigma^2\) sono variabili casuali indipendenti distribuite come \(\mathcal{X}^2_{a-1}\) e \(\mathcal{X}^2_{N-a}\), rispettivamente.
Tornando all’esempio della resistenza dei filati misti, possiamo applicare la decomposizione della varianza ottenendo:
| Df | Sum Sq | Mean Sq | F value | Pr(>F) | |
|---|---|---|---|---|---|
| Cotton | 4 | 475.76 | 118.94 | 14.75682 | 9.1e-06 |
| Residuals | 20 | 161.20 | 8.06 | NA | NA |
La tabella soprastante è detta tabella ANOVA
Il p-value molto basso ci consente di rifiutare l’ipotesi nulla e affermare che almeno un trattamento ha effetti statisticamente significativi
Non sappiamo comunque quanti e quali trattamenti siano significativi. Per studiare questo aspetto si utilizza il Test di Tukey
Il test valuta contemporaneamente tutte le seguenti coppie di ipotesi: \[ \left. \begin{eqnarray} H_0&:&~\mu_i=\mu_j \\ H_1&:&~\mu_i\neq \mu_j \end{eqnarray} \right\} ~~\forall i\neq j \] Per ogni coppia \((i,j),~i\neq j\) si ha la statistica di test: \[ q_{0,ij}=\frac{|\bar y_{i.}-\bar y_{j.}|}{S_{p,ij}\sqrt{2/n}}\sim\mathcal{Q}_{a,k} \] dove \(n\) è la dimensione dei campioni, uguale per tutti, \(a\) è il numero di trattamenti e \(k\) è il numero di gradi di libertà di \(MS_E\), cioè \(N-a=an-a\).
Per ogni coppia si calcola quindi il p-value dalla CDF della distribuzione dell’intervallo studentizzato \(\mathcal{Q}\) e si calcola l’intervallo di confidenza: \[ \bar y_{i.}-\bar y_{j.}-q_{\alpha,a,N-a}\frac{S_{p,ij}}{\sqrt{n}} \leqslant \mu_i-\mu_j \leqslant \bar y_{i.}-\bar y_{j.}+q_{\alpha,a,N-a}\frac{S_{p,ij}}{\sqrt{n}} \]
Generalmente, il risultato viene riportato in un grafico come a fianco
Le coppie per cui l’intervallo di confidenza è a cavallo di 0 non hanno differenze significative, e viceversa
Nota: compiere altrettanti test di Student separati aumenterebbe la probabilità d’errore complessivo, che risulterebbe dalla combinazione delle probabilità d’errore dei singoli test

Se riduco \(\alpha\) da 0.05 a 0.01, cosa succede agli intervalli di confidenza del test di Tukey?
Nell’esperimento sopra riportato, una tabella ANOVA come la seguente è corretta oppure no?
| Df | Sum Sq | Mean Sq | F value | Pr(>F) | |
|---|---|---|---|---|---|
| Cotton | 1 | 33.62 | 33.62000 | 1.281632 | 0.269261 |
| Residuals | 23 | 603.34 | 26.23217 | NA | NA |
Df è sospettaSum Sq è sospettaMean Sq è sospettaF value è sospettaPr(>F) è sospettaL’approccio frequentista è quello che definisce e studia la probabilità a posteriori cioè contando il numero di eventi relativamente al numero totale di osservazioni
Il significato del \(p\)-value è illustrato con un esempio: si consideri un esperimento in cui si effettuano 1000 test di Student su altrettanti campioni di \(n=15\) elementi, ciascuno con un livello di significatività \(\alpha\) del 5%
Supponiamo che si tratti di test ad un campione, con ipotesi nulla \(\mu = \mu_0\) e ipotesi alternativa \(\mu \neq \mu_0\), e supponiamo che tutti i campioni siano prelevati dalla stessa popolazione con valore atteso \(\mu_0\)
Allora il valore atteso delle predizioni errate (cioè quelle in cui vale \(H_1\)) è 5%

Se aumentiamo la dimensione dei campioni da 15 a 50, la probabilità di errore di tipo I rimane sempre la stessa, a pari condizioni
Com’è possibile?
Aumentando la dimensione del campione aumenta la potenza del test, cioè la sua capacità di discriminare anche piccoli differenze. Ma per un certo test, per una certa differenza, il \(p\)-value non dipende dalla dimensione del campione, perché è proprio calcolato compensando l’effetto della dimensione del campione

Consideriamo i test in cui l’ipotesi nulla sia
\[ \begin{eqnarray} H_0:~&\mu = \mu_0 + \sigma \\ H_1:~&\mu \neq \mu_0 + \sigma \end{eqnarray} \]
cioè una differenza di un \(\sigma\) dal valore atteso della popolazione
Allora in gran parte dei casi avremo un \(p\)-value piccolo, che ci spinge a rigettare \(H_0\) (Caso A)
Se però passiamo da campioni da 15 elementi a campioni da 30 elementi (Caso B) la potenza del test aumenta sensibilmente, a pari condizioni
paolo.bosetti@unitn.it — https://paolobosetti.quarto.pub/slides/ADAS/